Erbium-Doped Fiber Amplifier (EDFA) is a key component in optical communication systems, playing a crucial role in amplifying signals transmitted through optical fibers. Its working principle involves the interaction of light with erbium-doped fibers to achieve signal amplification. In this detailed explanation, we'll explore the fundamental concepts behind EDFA, its components, and the amplification process.

Introduction to Optical Fiber Communication:
Before delving into EDFA, it's essential to understand the basics of optical fiber communication. Optical fibers are thin strands of glass or plastic that transmit light signals over long distances with minimal signal loss. To maintain signal integrity, periodic amplification is necessary, especially for signals that traverse extensive optical networks.
Basics of Amplification:
Amplification in optical communication involves boosting the strength of optical signals. Traditional electronic amplifiers, like those used in radio frequency communication, are unsuitable for optical signals due to the conversion of light to electrical signals and subsequent re-conversion. This process introduces noise and limitations.
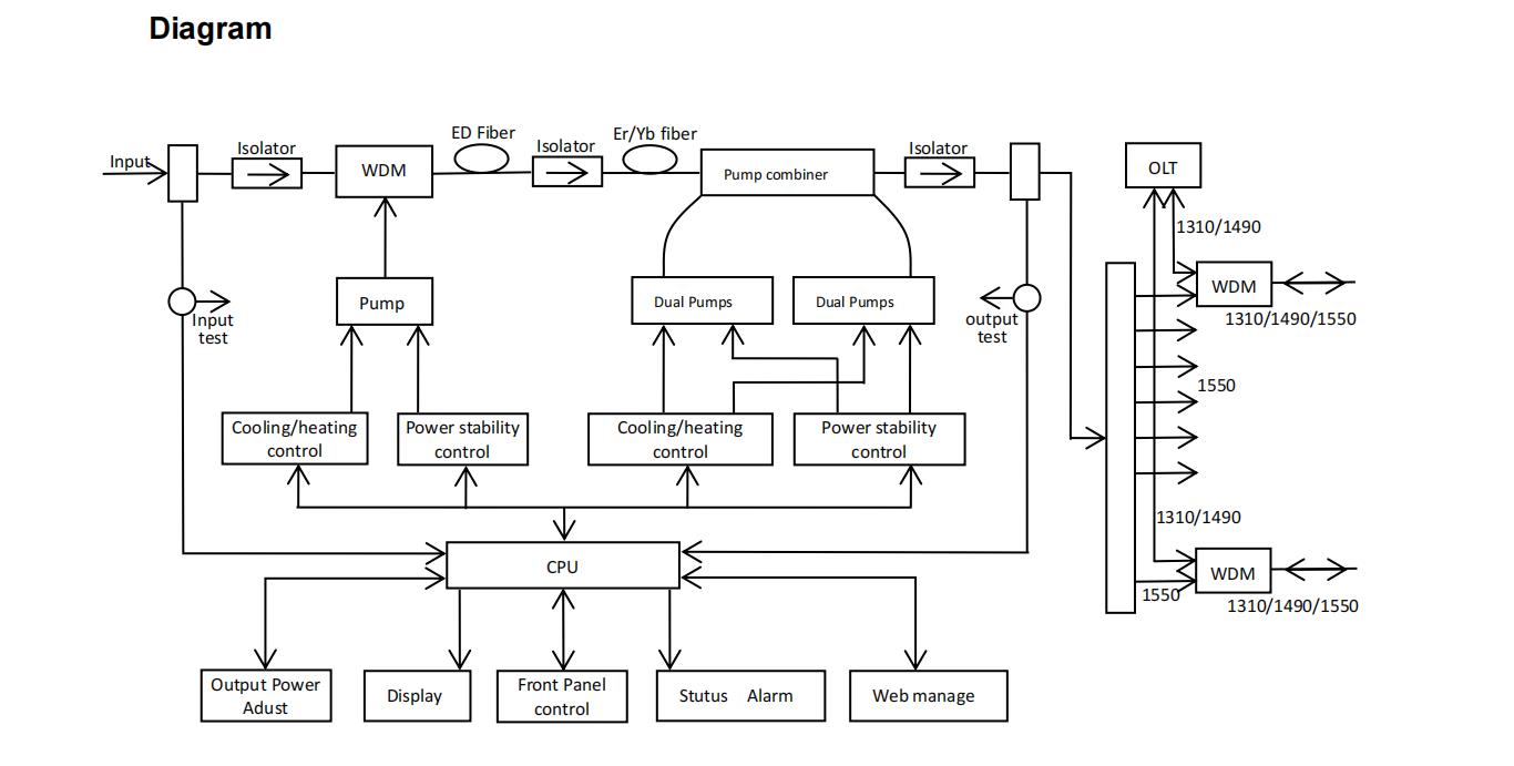
Erbium-Doped Fiber Amplifier (EDFA) Overview:
EDFA is a type of optical amplifier that operates in the wavelength range commonly used in optical communication (around 1550 nm). The core component of an EDFA is a length of optical fiber doped with erbium ions. Erbium is chosen because it exhibits a property called "gain," which means it can absorb and emit light efficiently.

Erbium-Doped Fiber (EDF):
The heart of an EDFA is the erbium-doped fiber. In the doping process, erbium ions are incorporated into the silica glass fiber's core. These erbium ions have energy levels that correspond to the wavelengths commonly used in optical communication.
Pumping Mechanism:
The amplification process in an EDFA relies on a pumping mechanism to excite erbium ions to higher energy levels. This is typically achieved using external light sources called pump lasers. The pump lasers emit light at a different wavelength (usually around 980 nm or 1480 nm) than the signal wavelength.
Absorption and Population Inversion:
When the pump light is introduced into the erbium-doped fiber, erbium ions absorb the energy and move to higher energy levels. This creates a population inversion, where more erbium ions are in higher energy states than in lower ones.
Stimulated Emission:
Spontaneous emission occurs when erbium ions return to their lower energy state on their own, releasing photons in the process. However, the key amplification mechanism is stimulated emission. When a signal photon at the signal wavelength interacts with an erbium ion in an excited state, it stimulates the ion to emit a second identical photon.
Signal Amplification:
As the signal passes through the erbium-doped fiber, it encounters excited erbium ions. Through stimulated emission, the signal photons induce the emission of additional photons with the same frequency, amplifying the original signal. This process is repeated along the length of the erbium-doped fiber, resulting in significant signal amplification.
Gain and Loss:
The gain of an EDFA is the ratio of output signal power to input signal power. Achieving a net gain requires careful control of the pumping power and signal input. Additionally, fiber losses and other factors must be considered to optimize the amplifier's performance.
Applications:
EDFAs are widely used in long-haul optical communication systems, undersea cables, and other scenarios where signal attenuation needs compensation. Their ability to amplify signals in the optical domain without converting them to electrical signals makes them crucial for maintaining signal integrity in high-capacity optical networks.
Conclusion:
In summary, the working principle of an Erbium-Doped Fiber Amplifier revolves around the interaction between optical signals and erbium ions in a specially doped fiber. The process of stimulated emission, driven by external pump lasers, enables efficient amplification of optical signals. EDFAs play a pivotal role in modern optical communication networks by addressing signal attenuation and facilitating the long-distance transmission of information through optical fibers.
Data Center Solution: Wolck at SVIAZ 2026
Compact Fiber Access OLT Launch
Configure OLT Through WEB Management
Plug-and-Play Modular Expandable OLT